Integrate with Google Cloud Storage
Zilliz Cloud allows you to integrate with Google Cloud Storage to export audit logs or backup files to designated buckets.
This feature is available only to Dedicated clusters in an Enterprise project.
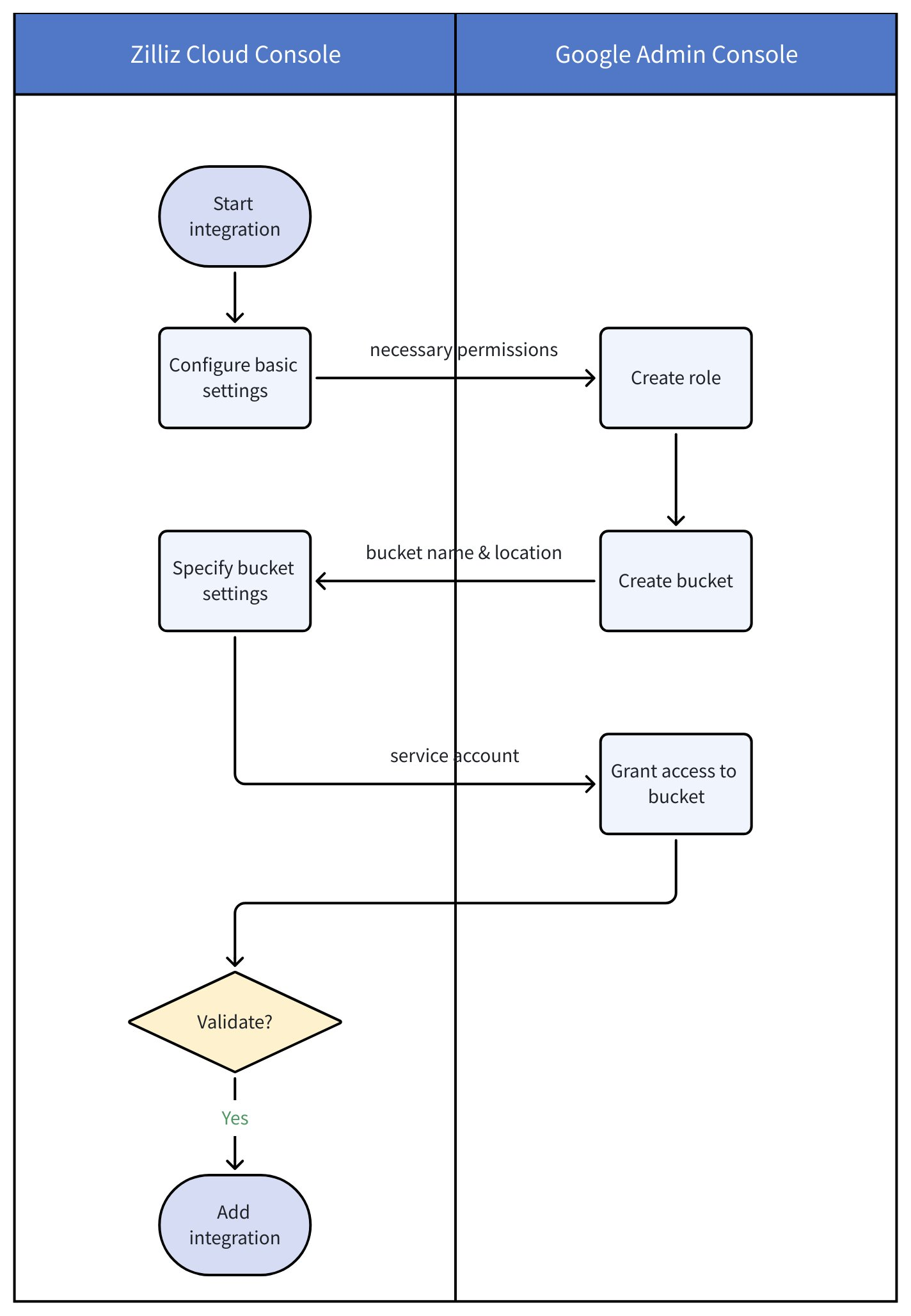
The following digram illustrates the necessary steps on Zilliz Cloud and Google Admin console.

Before you start
-
To integrate Zilliz Cloud with GCP, you must have Organization Owner or Project Admin access to the project. If you do not have necessary permissions, contact your Zilliz Cloud administrator.
-
You have administrative access to the Google Admin console.
Step 1: Start integration in Zilliz Cloud console
Log in to the Zilliz Cloud console.
On your project page, navigate to Integrations from the left-side navigation pane.
Under the Google Cloud Storage Bucket section, click + Integration.
In the dialog box that appears, complete Basic Settings:
-
Integration Name: A unique name for this integration (e.g.
bucket_for_auditlog). -
Integration Description (optional): A description for this integration (e.g.
for auditlog export).
Then, click Next to proceed to Step 2.
Step 2: Create a role in Google Admin console
Log in to the Google Admin console.
Go to the IAM & Admin / Roles page, then click + Create role.
On the page that appears, configure role settings and add permissions to the role:
-
Customize Title and ID for the role (e.g.
ZillizBucketRole) and optionally add Description -
Click + Add permissions, then assign the following minimum permissions to the role:
-
storage.buckets.get -
storage.objects.create -
storage.objects.list -
storage.objects.get
-
Click Create.
Step 3: Create a bucket in Google Admin console
Go to the Google Cloud Storage Buckets page.
Click + Create.
On the Create a bucket page, enter your bucket information. After each of the following steps, click Continue to proceed to the next step:
-
In the Get started section, enter a globally unique name that meets the bucket name requirements. Remember your bucket name as you will need to enter the name in the Zilliz Cloud console.
-
In the Choose where to store your data section:
-
Select the Region as the Location type. Do not choose the Multi-region or Dual-region option.
-
Then, select the region where you want to create the bucket. The location you select must be the same as the cloud region where your Zilliz Cloud cluster resides.
-
Click Create.
Once the bucket is created, go back to the Zilliz Cloud console, and do the following:
In the Add Google Cloud Storage Integration dialog box, proceed to Step 3 - Create Google Cloud Storage Bucket
-
In Zilliz Cloud Cluster Region, select the cloud region of your Zilliz Cloud cluster. This region must be the same as the region where your bucket is created.
-
In Bucket Name, enter the name of the bucket you created.
Then, click Next.
After, copy the Google Cloud Service Account from Zilliz Cloud console. It will be required when granting access to the bucket in Step 4.
Step 4: Grant access to bucket in Google Admin console
In the Google Admin console, go to the details page of the bucket you created in Step 3.
On the Permissions tab, click Grant access.
In the Add principals area, paste the Google Service Account you get from Zilliz Cloud console.
In the Assign roles area, select the role you created in Step 2.
Click Save.
Step 5: Validate and add integration
Once you grant access to the bucket, go back to the Zilliz Cloud console and do the following:
Click Validate Integration to verify that the container and role assignment settings are valid.
Once validation is successful, click Add to finalize the integration.
Your Google Cloud Storage is now integrated with Zilliz Cloud for exporting audit logs or backup files. For more information, refer to Audit Logging or Export Backup Files.
Manage integrations
Once the integration is added, you can view its details or remove the integration as needed.

FAQ
Why do I get a "bucket region not match" error during validation?
This error can happen for two reasons:
-
You selected Multi-region or Dual-region as the Location type for your bucket. Zilliz Cloud only supports single Region buckets.
-
You selected Region as the Location type, but the chosen region does not exactly match your Zilliz Cloud cluster’s region.
For example, if your Zilliz Cloud cluster is in us-east1, you must create the bucket in the us-east1 region—not in Multi-region "United States", and not in a different Region like us-west1.
If your bucket was created with the wrong Location type or region, delete it and recreate it with the correct single Region setting.